主页 > 游戏攻略 > 神探诡事录新手需注意事项 新手怎么玩

神探诡事录新手需注意事项 新手怎么玩

时间:2025-10-18 15:26:26 来源:网络 作者:奥特曼爱上小怪兽

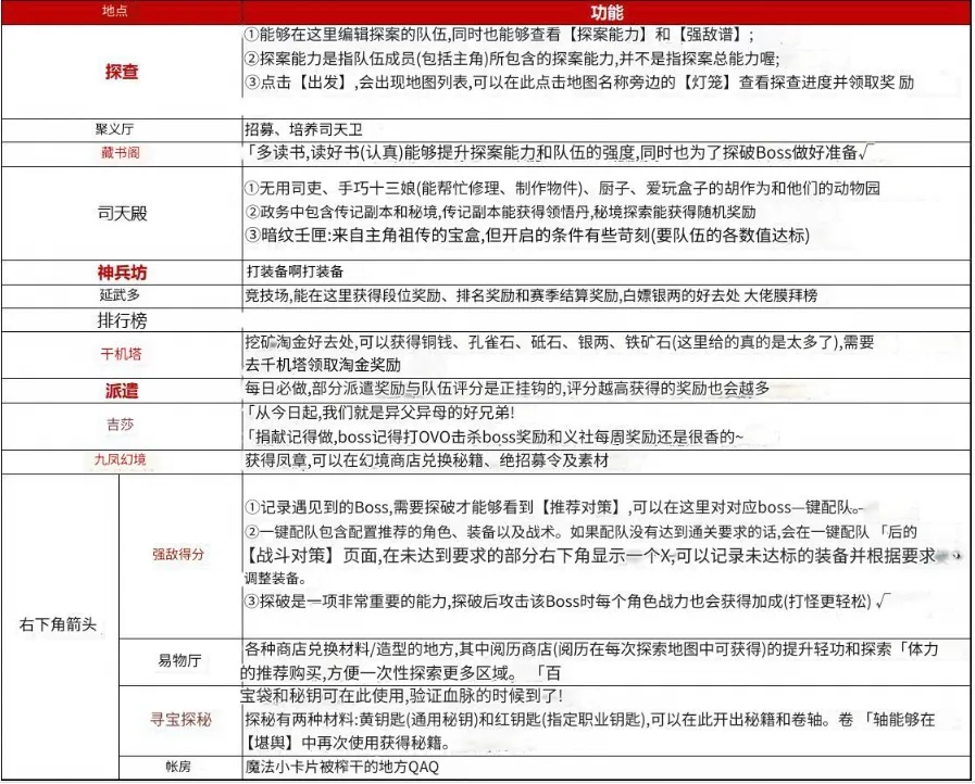
《神探诡事录》里无论是推图、爬塔,还是竞技场,最直接挂钩的就是队伍的强度,强度取决于三点:角色、秘籍、装备。和这三点挂钩的是什麽呢?那就是:聚义厅、藏书阁、神兵坊。下面是《神探诡事录》新手需注意事项~

《神探诡事录》新手需注意事项

《神探诡事录》新手需注意事项

《神探诡事录》新手需注意事项

聚义厅(角色):在这裡可以进行招募和培养司天卫,容纳司天卫的数量上限与培养司天卫的等级上线与聚义厅的等级挂钩,因此需要疯狂囤积沉香木

日常获得沉香木的渠道有三种:地图探索、日常委託以及派遣,每日尽量把这三条做好做满,沉香木基本不用发愁。

藏书阁(秘籍):发现的秘籍会放在这裡,分为六职业不同的秘籍,秘籍按照不同的品阶能升级的等级上限也不同,领悟秘籍能够快速提升探案能力。

基础升级是需要五色的领悟丹,领悟丹获取的渠道比较多(主打一个积少成多),有招募到红角能够开启对应的传记副本,每日免费三次必做。

更高阶则需要用到残页和领悟心得,主要是在寻宝探秘使用秘钥获得,如果有抽到重複的秘籍,是会直接变成残页提供升级素材的,有能力的撕天剑可以适当购买秘钥。

神兵坊(装备):在这裡能够打造道具、武器、防具、饰品,打造装备最基础是需要获得图纸,那麽怎麽获得图纸嘞?

图纸的获取来源有两个方面,一方面是需要推进主线获得图纸,另一方面是需要提升神兵的锻造等级,锻造等级需要对图纸进行研究获得锻造经验,或是直接食用锻造心得进行提升。

打造装备也会有机率触发【神兵赐福】的效果,【神兵赐福】也有等级(呀哈哈,没想到吧),不断地打造装备在提升锻造等级的同时,也会提升【神兵赐福】的等级,【神兵赐福】等级越高,效果也会更好

《神探诡事录》新手需注意事项

《神探诡事录》新手需注意事项

免责声明:本篇文章内容及配图来自互联网,供学习和分享使用,不代表本站的观点,内容和图片如有侵权请及时联系删除QQ:651885822。