主页 > 游戏攻略 > 守护之境活动什么时候开 活动开启时间及攻略大全

守护之境活动什么时候开 活动开启时间及攻略大全

时间:2025-10-14 14:26:11 来源:网络 作者:奥特曼爱上小怪兽

守护之境游戏以三国时期为背景,玩家将收集并带领自己的武将征战四方,一统天下。我们将活动分为3大类介绍,一起来看看《守护之境》活动开启时间及攻略大全!

《守护之境》活动开启时间及攻略大全

《守护之境》活动开启时间及攻略大全

一、不返场限时活动

冲榜活动

《守护之境》活动开启时间及攻略大全

玲珑棋局

《守护之境》活动开启时间及攻略大全

皮肤类活动

《守护之境》活动开启时间及攻略大全

三国演义

《守护之境》活动开启时间及攻略大全

二、循环达标活动

招募达标

《守护之境》活动开启时间及攻略大全

烟花庆典

《守护之境》活动开启时间及攻略大全

铭文、武技、神兵冲榜

《守护之境》活动开启时间及攻略大全

三、循环主题活动

夺宝奇兵

《守护之境》活动开启时间及攻略大全

王朝宝库

《守护之境》活动开启时间及攻略大全

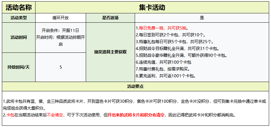
集卡活动

《守护之境》活动开启时间及攻略大全

游园活动

《守护之境》活动开启时间及攻略大全

免责声明:本篇文章内容及配图来自互联网,供学习和分享使用,不代表本站的观点,内容和图片如有侵权请及时联系删除QQ:651885822。